Mind maps are effective tools for structuring ideas, planning projects, and presenting complex relationships clearly. With the new mind map module from Collaboard, this visual process is easier, faster, and more intuitive than ever before. Let's take a look at the innovative features revolutionizing mind mapping on the online whiteboard.
Quick Start: Create Mind Maps in just a few Clicks
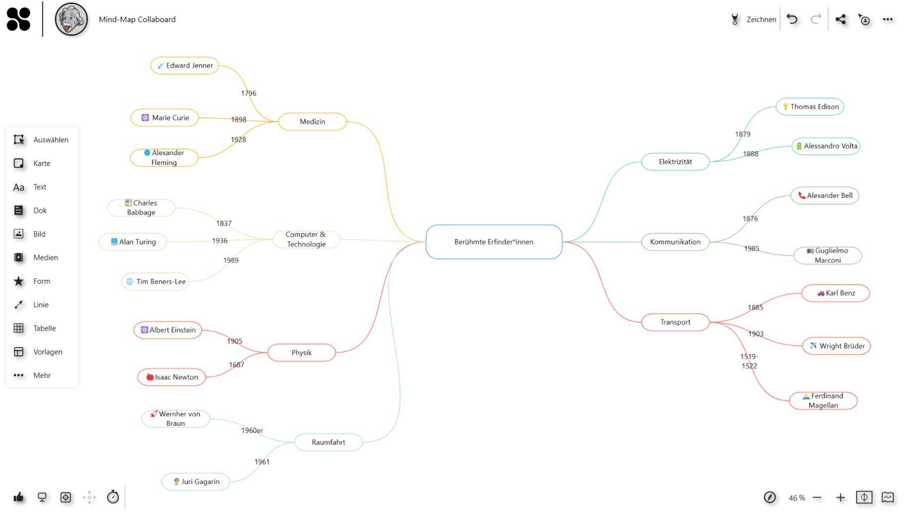
The new mind map module from Collaboard allows you to create stunning mind maps with just a few clicks. Once you have set your central topic, you can add new nodes with a single click on the “plus” symbol. This way, you can build your mind map in no time at all, while always keeping track of your thoughts and ideas.

Automatic Color Selection for a Better Overview
Each branch of your mind map is automatically given a new color. This not only ensures a better overview, but also a visually appealing presentation of your ideas. This way, you can easily distinguish different branches of your mind map and structure your thoughts clearly.
Flexible Customization for a Personalized Design
The mind map module of Collaboard offers numerous ways to customize your mind map. You can choose from different shapes for your nodes – whether classic rectangles, rounded corners or a combination of both. Customize your mind map to fit your project best.
Choose from the following customization options:
- Horizontal or vertical alignment of the mind map
- 4 different options for node frames (rectangular, rounded, heavily rounded, no frame)
- Individual color customization of all connectors and nodes possible
- Fill colors can be added to nodes
- Highlighting of text in nodes
- Connectors with 6 different endings (arrow, circle, square, diamond, T-shape, arrow in line form)
Curved or Angular Connections – The Choice is Yours!
The nodes and connections are fully customizable, allowing you to tailor every detail to your preferences. Opt for curved lines for an organic flow or angular lines for a clean, structured appearance. This flexibility ensures you create the perfect mind map design for your specific needs.
Horizontal or Vertical Alignment with just one click
Depending on how you want to present your content, you can easily switch your mind map to horizontal or vertical view with a single click. This gives you maximum flexibility in how you display it and ensures that your mind map is always optimally structured – whether you are using it for brainstorming, a presentation or as a planning tool.

Expand your Mind Map with Multimedia Content
Collaboard's mind map feature goes beyond simple text and connecting lines. You can enhance your mind map with images, videos, sticky notes, and more to make your ideas more vivid and lively. This feature is beneficial for visually representing complex topics and adding depth to your thoughts.

Labeling the Connections – More Clarity for Your Ideas
Another helpful feature is the option to label the connections between nodes with text. This allows you to present relationships more precisely and communicate your train of thought more clearly. It's ideal for adding additional information to your mind map and for keeping things organized.
Beyond Mind Maps: Endless Possibilities with Collaboard's New Mind Map Module
Collaboard's new mind map feature unlocks endless possibilities beyond traditional mind mapping. Its flexibility and adaptability make it ideal for various applications, from business settings and academic work to creative projects. With a range of powerful features, you can easily create mind maps and organizational charts, process flows, and many other types of diagrams.
Create Organizational Charts – Company Structures at a Glance
An organization chart is an excellent tool for visualizing the structure of a company or organization. With Collaboard, you can easily visualize hierarchies, departments and responsibilities. The flexible customization of nodes and connections allows you to create an organization chart tailored to your needs. The option to add images, videos and notes also makes the organization chart even more informative and appealing.

Brainstorming Sessions – Making Idea Generation Easy
Another great advantage of the Collaboard mind map module is its suitability for brainstorming sessions. You can set a topic and add ideas as nodes in just a few clicks. Thanks to the automatic color selection, even extensive brainstorming results remain clear. Including images, videos, or sticky notes makes the mind map even more vivid and helps you express your creativity fully.
Project Planning – From Idea to Execution
Collaboard simplifies efficient project planning. Use mind maps to capture all key steps, resources, and responsibilities, with a flexible structure that adapts as requirements or conditions change. Quick links and presentation mode make sharing and presenting your project plans with your team easy, keeping everyone aligned effortlessly.
Additional Applications of Collaboard's Mind Map Module
Besides these top 4 use cases, there are many more ways you can use the mind map function of Collaboard. Here is an overview of the diverse areas of application:
- Visualize processes – create clarity in complex workflows
- Project planning – efficiently implement ideas
- Develop marketing strategies – visualize campaigns and measures
- Learning and knowledge management – create summaries and flashcards
- Customer journey and personas – visualize the path of your customers
- Business models and SWOT analyses – develop and analyze business strategies
Presenting Mind Maps Made Easy
A mind map is an excellent tool for structuring ideas and an effective way to present content. By visually linking the content, your audience can easily follow and understand the connections.
Presenting your mind maps becomes a real highlight with Collaboard because the tool offers special features that help you present your ideas impressively.
Presentation Mode
You can present the mind map in the classic screen-sharing mode or invite all viewers to the board and use the presentation mode integrated into Collaboard. When everyone is on the same board, sharing the screen is unnecessary.
Focus-Mode
When presenting your mind map, simply activate Focus Mode to hide all buttons. This allows your audience to concentrate fully on the mind map presentation.
Conclusion: Collaboard's New Mind Map Module – Your Ultimate Companion for Creative Ideas
Collaboard’s new Mind Map Module is more than just a basic tool for creating mind maps. It’s a versatile and intuitive resource that helps you organize ideas, plan projects, and visualize complex relationships. Creating mind maps becomes a true pleasure with extensive customization options, user-friendly design, and the ability to integrate multimedia.
Try it out now and discover how easy and fast it is to create impressive mind maps with Collaboard!